设为首页
/
加入收藏
/
English
学院概况
师资队伍
科学研究
人才培养
招生就业
党群工作
新闻中心
国际交流
校友天地
通知公告
首页
>>
新闻中心
>>
通知公告
>> 正文
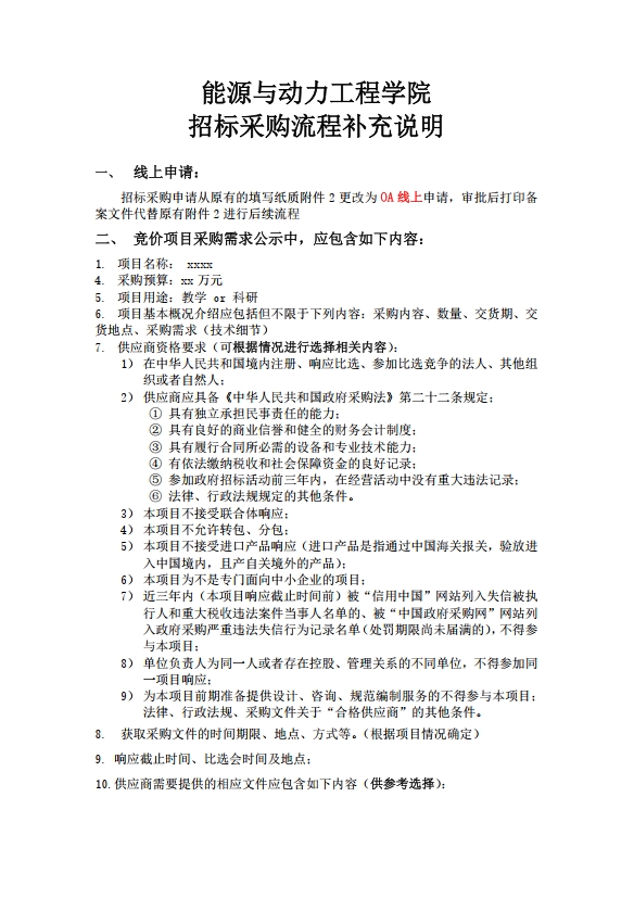
能源与动力工程学院招标采购流程补充说明
发布日期:2023-10-20 作者: 来源: 点击:
附件【
能源与动力工程学院招标采购流程补充说明.pdf
】已下载
次
下一篇:
维护与标定服务采购申请表
快速链接
北航首页
仪器预约
邮箱
会议室预约
文档下载
版权所有 © 2021 北京航空航天大学 能源与动力工程学院
地址:北京市昌平区高教园南三街9号 电话010-61716819